明古微半导体
MGME SEMICONDUCTOR
碳化硅功率器件+电驱方案
新能源汽车.充电桩.工业电源.光伏储能.电力电子.低空飞行器...

国产碳化硅 就找明古微
技术学院
STUDY
在大功率电力电子电路中,当单个 SiC MOSFET 的电压或电流额定值无法满足需求时,工程师常会选择将器件串联分压或并联分流。但实际应用中,即便选用同一批次器件,串联时的电压击穿、并联时的局部过热仍频繁发生。问题根源并非器件质量,而是不可避免的参数偏差—— 从阈值电压到寄生元件,任何细微差异都会在开关动态过程中被放大,最终引发连锁故障。本文结合器件特性与仿真数据,手把手拆解串并联场景下的核心矛盾与解决思路。

1 基础认知:为什么参数偏差会成为 “隐形杀手”?
SiC MOSFET 的工作状态由阈值电压(Vth)、导通电阻(Rdon)、寄生电容(CGD、CGS、Coss)、开关速度等核心参数决定。但受制造工艺(如晶圆掺杂均匀性、栅极氧化层厚度)、封装工艺(如寄生电感布局)、驱动电路(如信号延迟、外接栅阻)影响,即使是同一型号、同一批次的器件,参数也存在天然偏差:
阈值电压(Vth)
寄生电容
内部栅阻(RG_INT)
驱动链路

这些偏差看似细微,却会导致串并联器件无法 “同频工作”:串联时电压分配失衡,并联时电流分布不均。最终引发三大问题:
器件超额定值
损耗不均衡
可靠性下降

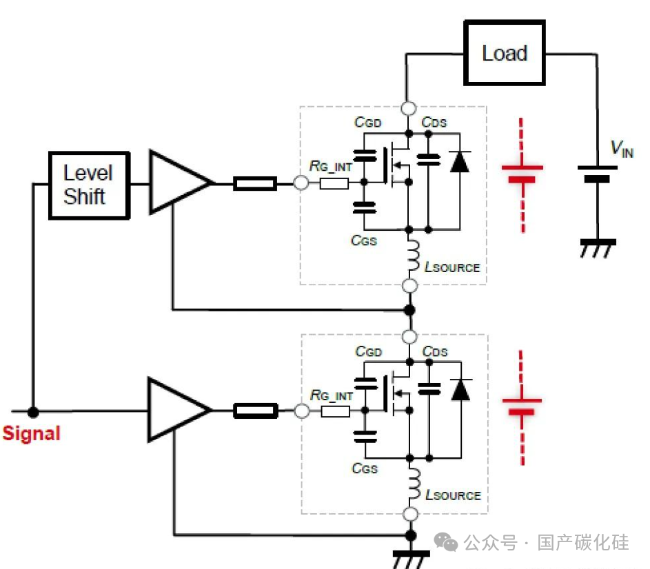
SiC MOSFET 串联的核心目标是分压—— 当输入电压(Vin)超过单个器件的额定漏源电压(VDS 额定)时,通过 n 个器件串联,理论上每个器件仅承受 Vin/n 的电压。但实际开关过程中,“动态分压不均” 会让这一理想状态彻底失效。

静态阶段(无开关动作)
动态阶段(开关动作,尤其关断过程)

通过仿真可直观看到:当两个串联器件 Q1、Q2 存在 1V 的 Vth 偏差(Q2 的 Vth 比 Q1 低 1V)、0.5Ω 的外接栅阻偏差(RG1=1Ω,RG2=1.5Ω)时,二者的 VDS 波形出现显著差异 ——Q1 的 VDS 峰值比 Q2 高 20% 以上,完全偏离 “均分电压” 的预期。若输入电压接近器件额定值,Q1 的 VDS 很可能超过额定值,引发击穿。
为什么会出现开关速度差异?本质是 “栅极充电节奏不同”,具体由三方面因素决定:

阈值电压(Vth)
寄生电容与内部栅阻
驱动电路是栅极信号的 “传输通道”,任何环节的偏差都会影响开关同步性:
外接栅阻(RG_EXT)
寄生电感与传输延迟
仿真数据显示:当 Q2 的 CGD、CGS 分别为 Q1 的 1.2 倍时,CGD 偏差导致的分压不均程度,是 CGS 偏差的 3 倍以上。核心原因与栅极充电的两个阶段有关:
第一阶段(CGS 主导)
第二阶段(CGD 主导,米勒平台期)
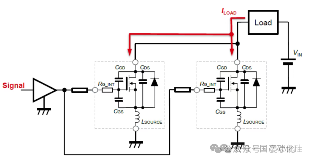
SiC MOSFET 并联的核心目标是分流—— 当负载电流(ILOAD)超过单个器件的额定漏极电流(ID 额定)时,通过 n 个器件并联,理论上每个器件仅承担 ILOAD/n 的电流。但实际应用中,动态分流不均与 VGS 振荡会成为两大核心隐患。

并联场景下,电流分布存在 “静态均衡、动态失衡” 的特点:
静态阶段(稳定导通)
动态阶段(开通 / 关断)

仿真验证:当 Q1 与 Q2 存在 1V 的 Vth 偏差(Q2 的 Vth 低 1V)、0.5Ω 的 RG_EXT 偏差(RG1=1Ω,RG2=1.5Ω)时,Q2 的开通时间比 Q1 短 30%,峰值电流比 Q1 高 40%;若源极电感(LSOURCE)存在 2nH 的差异(Q1 的 LSOURCE=1nH,Q2 的 LSOURCE=3nH),Q2 的电流峰值会比 Q1 高 25% 以上。
与串联场景相比,并联时的电流不均受更多因素影响,除了 Vth、寄生电容、驱动电路差异外,散热条件也成为关键变量:
Vth 偏差
寄生元件与栅阻
源极电感(LSOURCE)
散热条件
并联场景中,VGS 振荡是容易被忽视的 “隐形杀手”,一旦发生会导致栅极电压波动,甚至超过栅极额定电压(通常为 ±20V),损坏栅极氧化层。其产生机制可拆解为 3 步:
器件与驱动电路的寄生元件会构成天然的 RLC 谐振电路:
电阻(R)
电感(L)
电容(C)
理想状态下,若两个器件参数完全一致、驱动电路绝对对称,Q1 与 Q2 的栅压(VGS)时刻相等,器件间无能量交换,谐振电路不会被激活。但实际中,参数偏差导致电流不均,会向 RLC 电路注入能量 —— 例如 Q1 的电流比 Q2 大,LSOURCE 产生的感应电动势差异会在 Q1 与 Q2 的 GS/GD 间形成电势差,这个电势差就是振荡的 “初始能量”。
外接栅阻(RG_EXT)越小,栅极充电电流越大,开关速度越快,但同时也会降低 RLC 电路的阻尼系数(阻尼系数与 R 成正比)。阻尼系数越小,电路越容易发生谐振,VGS 振荡的幅度和持续时间会显著增加。因此,追求 “高速开关 + 大电流并联” 的场景(如新能源逆变器),VGS 振荡的风险会更高。

针对串并联场景的不同问题,需从 “参数匹配、驱动优化、布局设计” 三方面制定针对性方案,具体如下表所示:

SiC MOSFET 串并联的本质,是 “通过多器件协同,突破单个器件的电压 / 电流限制”,但这一过程的前提是 “控制参数偏差”。串联的核心是 “解决关断阶段的电压分配问题”,需重点关注 CGD 与 Vth 的匹配;并联的核心是 “平衡动态电流与振荡风险”,需兼顾参数一致性、驱动对称性与布局合理性。
忽略这些细节,即使选用高性能 SiC MOSFET,也可能出现 “器件提前损坏、电路可靠性下降” 的问题。因此,在实际设计中,需从选型、驱动、布局全流程控制偏差,才能充分发挥 SiC MOSFET 的高频、高效优势。
国产碳化硅,就找明古微--感谢深圳市明古微半导体有限公司长期对本公众号的赞助与支持,深圳市明古微半导体有限公司作为爱仕特科技碳化硅MOS/SBD、中科本原DSP、乐山希尔整流桥堆/FRD等的核心代理商,与其深度合作并联合开发功率模块及电驱、储能系统,为电动汽车、OBC、DC-DC、充电桩、光伏逆变、SVG、PCS、工业电源、家电变频等能源产业提供完整解决方案,更多信息请登录:wwwmgmsemi.com
SiC MOS
更多信息请关注
微信公众号
邮箱:ymq@mgmsemi.com
深圳:深圳市光明区光明街道华强科技生态园5A栋1216
成都:成都市高新区双柏路68号汇创天下科技园西区1栋9层907
长沙:长沙市岳麓区麓谷科技创新创业园A1栋2404
上海:上海市闵行区万源路2161弄150号1号楼318
菲律宾:12 Ibayo St, Manila, Metro Manila, Philippines