明古微半导体
MGME SEMICONDUCTOR
碳化硅功率器件+电驱方案
新能源汽车.充电桩.工业电源.光伏储能.电力电子.低空飞行器...

国产碳化硅 就找明古微
技术学院
STUDY
针对传统硅基功率器件在PFC电路中开关损耗大、工作频率低、效率受限等问题,结合碳化硅(SiC)场效应管宽禁带、高开关频率、低开关损耗的特性,以MC33262为功率因数控制核心,设计一款具备负压关断功能的Boost型有源功率因数校正(APFC)电路。该电路设计输出规格为400V/250W,通过电压外环与电流内环的双环控制策略实现电感电流的正弦化跟踪,结合负压关断电路优化SiC MOSFET的开关特性,有效降低开关损耗。实验测试表明,该电路在190~250V宽输入电压范围内功率因数可达0.997以上,最高效率约97.49%,电压与电流谐波系数分别控制在3.0%~3.4%和3.6%~5.4%范围内,满足IEC61000-3-2谐波标准,显著提升了电源的电网适应性与能量利用率。

随着电力电子技术的飞速发展,各类电力电子设备在电网中的应用愈发广泛,但其非线性、感性或容性的负载特性会导致电网输入电流产生严重畸变,出现大量谐波分量,造成功率因数降低、电网能量利用率下降等问题,甚至影响电网的稳定运行。功率因数校正(Power Factor Correction, PFC)技术作为解决该问题的核心手段,能够使输入电流跟踪输入电压的正弦波形,实现功率因数接近1,同时抑制谐波污染,已成为电力电子电源设计的必备环节。
传统PFC电路多采用硅基(Si)功率MOSFET作为开关器件,但其禁带宽度窄、开关损耗大、高温特性差的固有缺陷,限制了电路的工作频率和效率提升。碳化硅(SiC)作为第三代宽禁带半导体材料,具有3.26eV宽禁带、2.2×10^6 V/cm高击穿电场、1500K高工作温度以及2×10^7 cm/s高电子饱和漂移速率等优异特性,基于SiC材料制备的场效应管(SiC MOSFET)相比硅基器件,开关损耗降低一个数量级以上,且可工作在更高的开关频率,成为高性能PFC电路的理想开关器件。
目前,国内外学者针对SiC功率器件在PFC电路中的应用开展了大量研究,严阳等人设计的全碳化硅半桥PFC变换器实现了99.2%的高效率,陈国柱等人提出了基于SiC器件的PFC功率电感设计方法,为SiC-PFC电路的工程实现提供了理论基础。本文以Boost拓扑为基础,采用SiC MOSFET作为开关管,结合MC33262专用PFC控制芯片,设计一款具备负压关断功能的400V/250W APFC电路,通过优化电路参数设计和负压关断驱动电路,降低开关损耗,提升电路效率和稳定性,并通过实验验证电路的实际性能。
1 PFC电路工作原理
1.1 拓扑结构选择
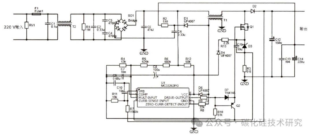
有源功率因数校正电路的拓扑结构主要包括Boost、Buck、Buck-Boost等,其中Boost升压拓扑因具有输入电流连续、功率因数校正效果好、电路结构简单等优点,成为中小功率APFC电路的主流拓扑。本文设计的PFC电路采用Boost拓扑结构,主要由EMI滤波器、整流桥、Boost升压电路、MC33262控制电路、负压关断驱动电路和输出滤波电路组成,电网交流电压经EMI滤波和整流桥后转换为脉动直流电压,再通过Boost电路升压至400V稳定直流电压,同时通过MC33262的控制实现输入电流的正弦化校正。图1为PFC电路工作原理图。

1.1 控制策略
本电路采用MC33262专用PFC控制芯片实现临界导电模式(CRM)的双环控制,控制环路由电压外环和电流内环组成。电压外环的核心作用是稳定输出电压,通过采样电路采集输出直流电压,与芯片内部基准电压比较后产生误差信号,该信号反映了输出电压的波动情况,用于调节电流内环的参考幅值;电流内环采集Boost电路中电感电流和整流后的输入电压信号,通过乘法器将输入电压相位信号与电压外环误差信号相乘,得到与输入电压同相位的电流参考信号,再通过滞环比较器控制电感电流跟踪该参考信号,实现输入电流的正弦化,使功率因数接近1。
临界导电模式下,电感电流在每个开关周期内均从0上升至峰值,再下降至0,无需额外的电流检测电路,简化了电路设计,同时能够实现开关管的零电流开通,有效降低开通损耗。当电感电流下降至0时,芯片的零电流检测电路触发开关管再次开通,循环往复实现连续的功率因数校正控制。
2 基于SiC的PFC电路硬件设计
2.1 整体硬件电路结构
基于SiC MOSFET和MC33262的PFC电路整体硬件结构主要包括交流输入模块、EMI滤波模块、整流模块、Boost升压模块、MC33262控制模块、SiC MOSFET负压关断驱动模块和输出滤波模块。220V交流输入电压经EMI滤波器滤除高频干扰后,通过桥式整流器转换为脉动直流电压;Boost升压模块由储能电感、SiC MOSFET和快恢复二极管组成,实现电压升压;MC33262作为控制核心,完成电压采样、电流采样、乘法器运算和开关驱动信号输出;负压关断驱动模块接收MC33262的驱动信号,为SiC MOSFET提供符合要求的栅源驱动电压,实现快速关断;输出滤波模块由电解电容和瓷片电容组成,滤除输出电压的纹波,保证输出400V稳定直流电压。电路设计的主要技术指标为:输入交流电压190~250V,输出直流电压400V,额定输出功率250W,开关频率约80kHz,效率≥95%,功率因数≥0.99。PFC工作电路结构图如下:

2.2 关键参数设计
2.2.1 输入滤波电容设计
输入滤波电容的主要作用是滤除输入端的高频噪声,减小电网对电路的干扰和电路对电网的谐波反馈。其容量选择需兼顾滤波效果和输入电压特性,若容量过小,高频噪声滤除效果差;若容量过大,会导致输入电流畸变,降低功率因数。结合电路设计指标,本电路选择0.47μF的瓷片电容作为输入滤波电容,既能有效滤除80kHz开关频率带来的高频噪声,又不会造成明显的输入电流畸变。
2.2.2 Boost储能电感设计
Boost储能电感是PFC电路的核心元件,其电感值直接影响电路的工作特性和电流纹波。在临界导电模式下,Boost电感的计算公式为:
L = [Vin²·(Vout-Vin)] / [4·f·Pin·Vout]
其中,Vin为输入直流电压,Vout为输出直流电压,f为开关频率,Pin为输入功率。已知电路额定输出功率Pout=250W,设计效率η=97%,则输入功率Pin=Pout/η≈258W,开关频率f=80kHz,输入电压Vin取220V整流后峰值290V,输出电压Vout=400V,代入公式计算得电感值L≈274μH,因此本电路选择270μH的铁硅铝磁芯电感,兼顾电感值精度和电流承载能力。
2.2.3 输出滤波电容设计
输出滤波电容的作用是稳定输出电压,减小输出纹波,其容量选择取决于输出电流、开关频率和允许的纹波电压峰值,计算公式为:
C = Io / [4·π·f·Vopp]
其中,Io为输出额定电流,Vopp为输出纹波电压峰值。本电路输出额定电流Io=250W/400V=0.625A,开关频率f=80kHz,允许纹波电压峰值Vopp=5V,代入公式计算得电容值C≈149μF,考虑到电容容差和电路裕量,选择150μF/450V的高压电解电容作为输出主滤波电容,并并联0.1μF瓷片电容滤除高频纹波,保证输出电压的稳定性。
2.3 SiC MOSFET负压关断驱动电路设计
SiC MOSFET的栅源极驱动电压要求为-10~+25V,若仅采用正电压驱动,关断时栅源极电压为0V,会导致关断速度慢,关断损耗增大,甚至出现米勒效应导致的误开通,影响电路工作安全。为解决该问题,本电路设计了由电容、电阻、稳压二极管和二极管组成的负压关断驱动电路,为SiC MOSFET关断时提供负的栅源驱动电压,实现快速、可靠关断。驱动电路框图如下:

负压关断驱动电路的工作原理为:当MC33262的驱动信号输出端为高电平时,SiC MOSFET的栅极获得正驱动电压,器件导通,同时电源通过电阻为储能电容充电;当驱动信号为低电平时,储能电容通过稳压二极管和放电电阻向SiC MOSFET的栅极放电,使栅源极之间产生-4~-5V的负压,快速抽走栅极电荷,实现器件的快速关断,有效降低关断损耗。同时,在驱动电路中加入三极管进行电流放大,保证驱动信号的带载能力,满足SiC MOSFET的栅极驱动电流要求。
3 实验测试与结果分析
3.1 实验平台搭建
为验证设计的SiC-PFC电路的实际性能,搭建了实验测试平台,主要测试设备包括:交流稳压电源(190~250V)、电子负载、功率分析仪、示波器、万用表等。实验平台以设计的SiC-PFC电路为核心,交流稳压电源提供可调输入电压,电子负载模拟实际负载并调节输出功率,功率分析仪用于测量输入电压、输入电流、输出功率、效率、功率因数等关键参数,示波器用于观测SiC MOSFET的栅源驱动电压、电感电流、输出电压等波形,验证负压关断功能和电路工作状态。
3.2 实验结果与分析
3.2.1 不同输出功率下的性能测试
在输入电压220V额定工况下,调节电子负载使输出功率从200W逐步增加至250W,测试电路的功率因数、效率、电压谐波系数和电流谐波系数,测试结果表明,输出功率与电路性能呈正相关,当输出功率为250W额定值时,电路性能达到最优:输入功率256.7W,功率因数1.0,输出电压386.56V,输出功率250.25W,效率97.49%,电压谐波系数3.3%,电流谐波系数3.6%。随着输出功率降低,功率因数略有下降,效率呈小幅降低趋势,电压谐波系数保持在3.0%~3.4%范围内,电流谐波系数上升至5.4%,但均满足IEC61000-3-2谐波标准要求。
3.2.2 宽输入电压下的性能测试
在输出功率235W恒定工况下,调节交流稳压电源使输入电压在190~250V范围内变化,测试电路的功率因数和效率变化规律。实验结果表明,电路在宽输入电压范围内具有良好的适应性,功率因数始终保持在0.997以上,当输入电压在210~220V范围内时,功率因数达到0.999,接近理想值;电路效率随输入电压的增大呈缓慢上升趋势,最低效率为93.09%,最高效率为97.49%,均保持在93%以上,满足设计要求。
3.2.3 负压关断功能验证
通过示波器观测SiC MOSFET的栅源驱动电压波形,验证负压关断功能的实现效果。实验测得栅源驱动电压波形的峰值为10.8V,关断时负压为-2.23V~-15.6V,满足SiC MOSFET的驱动电压要求;开关管的开通上升时间小于1.2μs,关断下降时间小于800ns,开关频率稳定在83kHz左右,实现了快速开通和关断,有效降低了开关损耗,验证了负压关断驱动电路的设计有效性。
4 结论
以SiC MOSFET为开关器件,结合MC33262专用PFC控制芯片,设计了一款具备负压关断功能的400V/250W Boost型APFC电路,完成了电路拓扑选择、控制策略分析、关键参数设计和负压关断驱动电路设计,并通过实验验证了电路的实际性能。
实验结果表明,该电路在190~250V宽输入电压范围内具有良好的工作稳定性,功率因数可达0.997以上,额定工况下效率高达97.49%,电压和电流谐波系数分别控制在3.0%~3.4%和3.6%~5.4%,满足IEC61000-3-2谐波标准;负压关断驱动电路有效优化了SiC MOSFET的开关特性,实现了快速关断,显著降低了开关损耗,提升了电路效率。
与传统硅基PFC电路相比,基于SiC功率器件的PFC电路在开关损耗、工作频率、效率和高温特性方面具有显著优势,可广泛应用于充电桩、照明驱动、工业电源、智能电网等对效率和功率因数要求较高的领域。后续研究可进一步优化电路拓扑,结合软开关技术实现更低的开关损耗,同时开展高温工况下的电路性能测试,拓展SiC-PFC电路的应用场景。
**为方便大家沟通,碳化硅 MOS 技术交流群已建,诚邀业内同仁、技术爱好者入群,共探前沿技术,交流实战经验,携手推动行业发展!
同时也欢迎添加作者个人微信交流合作:

感谢深圳市明古微半导体有限公司长期的赞助与支持!国产碳化硅,就找明古微!深圳市明古微半导体有限公司作为爱仕特科技碳化硅MOS/SBD、中科本原DSP、乐山希尔整流桥堆/FRD等的核心代理商,与其深度合作并联合开发碳化硅功率模块、电驱方案、储能系统,致力于为电动汽车、OBC、DC-DC、充电桩、光伏逆变、SVG、PCS、工业电源、家电变频等能源领域提供基于碳化硅功率器件及完整解决方案,更多信息请登录:www.mgmsemi.com
声明:此文部分内容取自网络素材,文中观点仅供分享交流,仅为传递信息为目的,若有来源标注错误或如涉及版权等问题,请与作者联系,将及时更正、删除,谢谢。
SiC MOS
更多信息请关注
微信公众号
邮箱:ymq@mgmsemi.com
深圳:深圳市光明区光明街道华强科技生态园5A栋1216
成都:成都市高新区双柏路68号汇创天下科技园西区1栋9层907
长沙:长沙市岳麓区麓谷科技创新创业园A1栋2404
上海:上海市闵行区万源路2161弄150号1号楼318
菲律宾:12 Ibayo St, Manila, Metro Manila, Philippines