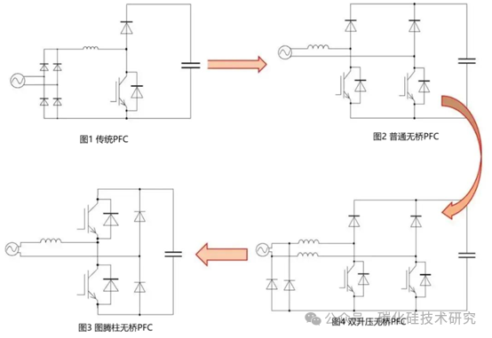
在电源研发领域,尤其是在汽车OBC和通信电源应用领域,由于PFC拓扑的设计可直接影响到电力转换系统效率的高低,使得这一关键因素在近年来变得愈发重要。为进一步提高电源的工作效率,很多公司的科研人员和工程师们已经研究出多种不同的PFC拓扑结构,如传统的PFC拓扑、普通无桥PFC、双升压无桥PFC,图腾柱无桥PFC等,并已成功大范围应用在设计过程中。

对比上述四种常见的PFC拓扑结构,图腾柱无桥PFC拓扑的器件用量仅为6,同时还具有导通损耗最低、效率最高等优点,因此在车载OBC及通信电源等高效应用方面已有量产项目采用图腾柱无桥PFC取代传统的PFC或交错并联PFC。
碳化硅分立器件在图腾柱无桥PFC(Power Factor Correction,功率因数校正)中的应用日益广泛,这主要得益于碳化硅材料的高性能特性以及图腾柱无桥PFC在提升电源效率和功率密度方面的优势。以下是碳化硅分立器件在图腾柱无桥PFC中应用的详细分析:
碳化硅分立器件的优势
高性能:碳化硅分立器件具有极高的电压、电流和温度以及频率的特性,相较于传统硅材料,碳化硅具有更高的热稳定性、耐压性和耐磨性,能够在高温、高压等恶劣条件下保持优异的性能。
低开关损耗:碳化硅器件的开关速度快,开关损耗低,这对于提高电力电子设备的效率和可靠性至关重要。
反向恢复性能好:碳化硅肖特基二极管(SiC SBD)具有“零反向恢复”的特点,可以显著减少开关管的开通损耗,并改善系统EMI(电磁干扰)。
图腾柱无桥PFC的特点
高效性:图腾柱无桥PFC通过减少元件数量和优化电路设计,实现了更高的功率因数校正效率和更低的损耗。
高功率密度:由于元件数量的减少和电路结构的优化,图腾柱无桥PFC能够在更小的体积内实现更高的功率输出。
低共模噪声:图腾柱无桥PFC的设计有效降低了共模噪声,提高了系统的稳定性和可靠性。

在正半周期(VAC>0)的时候,T2为主开关管。
当T2开通时,电感L储能,电流回路如图5所示;
当T2关断时,T1的反并联二极管D1开通,电感L释放能量,电流回路如图6所示;

在负半周期(VAC<0)的时候,T1为主开关管。
当T1开通时,电感L储能,电流回路如图7所示;
当T1关断时,T2的反并联二极管D2开通,电感L释放能量,电流回路如图8所示。
通过将碳化硅分立器件应用于图腾柱无桥PFC中,可以实现更高的功率因数校正效率、更低的损耗和更高的可靠性。这对于提升电力电子设备的整体性能具有重要意义。
在实际应用中,已有多个项目采用碳化硅分立器件结合图腾柱无桥PFC技术来替代传统的PFC或交错并联PFC。这些项目在车载OBC(车载电源充电机)、通信电源、UPS(不间断电源)及高频DC-DC电源转换器等领域取得了显著成效。例如,在某型2KW电源上验证的图腾PFC+全桥LLC方案中,采用SiC MOSFET后实测效率峰值超过98%,相比传统CRM控制的交错PFC电源方案提升了约2%的效率。
综上所述,碳化硅分立器件在图腾柱无桥PFC中的应用带来了显著的效果提升。通过采用碳化硅MOSFET作为主开关管和SiC SBD作为续流二极管,图腾柱无桥PFC能够在高频下实现高效的功率因数校正并降低系统的整体损耗。这些优势使得碳化硅分立器件在车载OBC、通信电源、UPS及高频DC-DC电源转换器等领域得到了广泛应用。随着技术的不断进步和成本的进一步降低,碳化硅分立器件在图腾柱无桥PFC中的应用前景将更加广阔。
声明:此文部分内容取自网络素材,文中观点仅供分享交流,仅为传递信息为目的,若有来源标注错误或如涉及版权等问题,请与作者联系,将及时更正、删除,谢谢。