
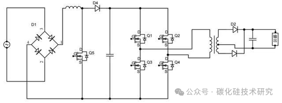
电焊机概述:电焊机是利用正负两极在瞬间短路时产生的高温电弧来熔化电焊条上的焊料和被焊材料,使被接触物相结合的目的。其结构十分简单,就是一个大功率的变压器。原理:电焊机的工作原理基于电弧现象,电弧是一种在两个电极之间产生的气体放电。在电焊机中,一个电极被接通到电源正极,另一个电极被接通到电源负极,电流在两个电极之间流动,产生强烈的热能,使接触的金属材料熔化并形成焊缝。交流-直流:工频(50Hz)交流电通过整流器转换为直流电。直流-交流:通过大功率开关电子元件(如MOS或IGBT)将直流电逆变成中高频交流电,这个频率通常在几kHz到几十kHz之间。交流-直流:逆变后的交流电经过变压器降至适合焊接的几十伏电压,然后再进行整流,并经过电抗滤波,最终输出相当平稳的直流焊接电流。假设初级线圈匝数N1,次级线圈匝数N2,原边电压V1,电流I1,副边电压V2,电流I2。电压:V1/V2=N1/N2;电流:I1/I2=N2/N1。2、变压器的工作原理中,磁场是通过电流在主线圈中产生的,因此电流频率对磁场的强度和方向有着重要的影响。在低频率下,磁场比较稳定,但变压器的体积较大;而在高频率下,磁场会产生剧烈的变化,从而可以将变压器的体积缩小到最小。因此使用高频技术可以使变压器更加紧凑、轻便,同时保持其高效性能。另外,使用高频技术还有助于提高变压器的功率转换效率。高频电流具有更高的电压和更短的脉冲宽度,这样可以减少电流在变压器中的损耗,从而提高功率转换效率。过高会导致电磁干扰严重。)在逆变和BOOST升压环节通常能够用到的功率器件的选择对于现在工业越来越重要。那为什么本来在电机行业风生水起的IGBT会被SIC MOS取代呢?SIC MOS和IGBT都是功率器件,但它们具有不同的特性。SIC MOS具有更高的开关速度(20K=》60K)、更低的导通电阻、更高的耐压和更高的结温,因此在高频、高压和高功率应用中具有优势。IGBT具有更高的可靠性和更高的抗短路能力(SIC MOS 2-3uS,IGBT 8-10uS。),因此在一些特殊应用中仍具有优势。SiC MOS技术性能上的优势,使变换器的设计可以变得更有效率,单个逆变器的额定功率得以进一步提高,从而降低整体系统成本。具体优势如下:1、开关频率高和动态性能优异:SiC MOS的开关频率可以达到100kHz以上,远高于IGBT模块的开关频率(10-30kHz)。这使得逆变焊机可以采用更高的工作频率,从而缩小磁性元件和无源器件的尺寸,简化逆变器设计,极大地提高了焊机的动态性能和电流控制响应速度,能够更精细地控制焊接工艺过程。2. 效率高和体积小:由于SiC MOS的低开关损耗和高开关频率,逆变焊机可以实现更高的能效和更低的运行成本。例如,采用SiC MOS的焊机系统效率可以达到93%以上,远高于传统IGBT系统的85%-90%。另外高频率的工作减少了电路中的电感和电容,使得焊机可以设计得更小巧轻便,便于集成到自动焊接系统中。此外参数相同的情况下,SiC MOS做出来的电焊机,尺寸比IGBT小40%,重量只有IGBT的一半。
3. 热性能好:SiC MOS的散热系统设计允许更精细的热管理,能够在高开关频率下运行而不会过热,有利于延长设备寿命和提高可靠性。通常最大运行要求的60%焊接占空比内,即已达到热稳态条件,平均而言,相比于竞品器件,散热片温度降低了约6%,估算的功率损耗降低了17%,壳温降低了14%。
4、导通阻抗低:SiC MOS的单管最小内阻可以达到几个毫欧,轻松达到能效要求,减少散热片的使用,进一步降低电源体积和重量,同时保持电源温度较低,提高可靠性。5、耐压高:SiC MOS的耐压能力远高于传统硅基器件,这意味着在实现高耐压的同时,可以保持较低的导通阻抗,从而提高了器件的性能和可靠性。6、损耗降低:由于SiC MOSFET原理上不产生尾电流,因此在高频条件下工作时,可以明显减少开关损耗,实现散热部件的小型化,有利于电路的节能和散热设备的简化、小型化,通过采用低电感SiC MOS功率模块,与同样封装的IGBT模块相比,功率损耗可以降低约70%左右。7、符合现代工业需求:随着现代工业对高效、节能和精确控制的需求增加,SiC MOS的应用使得逆变焊机能够更好地满足这些需求,特别是在核电能源、航空航天、轨道交通、船舶等高端设备制造领域。选型推荐:模块通常为34mm封装,电压1200V,电流一般60A(350A电焊机)和120A(500A的10KW电焊机)为主;单管以60A,100A,TO-247为主。更多资讯欢迎垂询!声明:此文部分内容取自网络素材,文中观点仅供分享交流,仅为传递信息为目的,若有来源标注错误或如涉及版权等问题,请与作者联系,将及时更正、删除,谢谢。