随着电力电子技术的飞速发展,碳化硅(SIC)MOS管因其卓越的性能在高压、高温和高频应用中越来越受欢迎。在SIC MOS管的驱动技术中,负压关断是一个关键的技术点,它对于提高系统的可靠性和性能至关重要。本文将详细探讨SIC MOS管驱动中负压关断的必要性及其工作原理。SIC MOS管的基本特性
SIC MOS管,作为新一代的半导体器件,具有低导通电阻、高开关速度和优异的热性能等特点。这些特性使得SIC MOS管在电动汽车、可再生能源系统以及工业电源等领域中得到广泛应用。负压关断的必要性
在传统的硅基MOS管中,通常不需要负压来关断器件。然而,SIC MOS管由于其特殊的材料特性和更高的工作电压,需要更严格的控制来确保可靠的关断。负压关断技术可以有效地防止SIC MOS管在关断过程中的误导通现象,从而提高系统的稳定性和效率。当mos 管要完全关断时,需要确保导电沟道消失。在理想情况下,只要VGs≤Vth,mos 管就会关断。但是在实际电路中,为了更可靠地关断mos 管,会使VGs为负值。另外在一些应用场景中,可能存在干扰信号或者mos 管自身的寄生电容等因素。当mos 管处于关断状态时,其栅极和源极之间存在寄生电容CGs。如果周围环境有干扰信号或者电路中其他部分的噪声等,有可能会使栅极电压升高。若此时VGs为正值且接近开启电压Vth,就可能会导致 mos 管误开启。
负压关断的工作原理
负压关断技术主要通过在SICMOS管的栅极施加一个负电压,使得栅极-源极之间的电压低于开启电压,从而确保MOS管完全关断。这种技术可以有效地消除由于栅极电荷残留导致的误导通风险,特别是在高频开关应用中。通常情况下,将VGs设置为负值,使得栅极-源极之间的电场方向与开启时相反,能够更加有效地抑制导电沟道的形成,确保mos管稳定地处于关断状态。并且,负的Vgs可以快速地将栅极积累的电荷通过适当的电路(如栅极驱动电路)释放掉,防止由于电荷积累导致的误导通。因此我们可以在不使用专用SiC-mosfet驱动芯片的前提下,将mos管的源极处电压设置为+5V,栅极电压随PWM信号变化在+23V~-5V范围内改变。当驱动信号为正时,栅源极电压差为18V ,mos管导通;当驱动信号为负时,Vgs=-5V ,mos管关闭。
实施负压关断的挑战
虽然负压关断技术带来了许多优势,但在实际应用中也面临一些挑战。例如,需要设计复杂的驱动电路来产生和维持负电压,这可能会增加系统的成本和复杂性。此外,负压的稳定性和精确控制也是实现有效负压关断的关键因素。以下为驱动负压关断的典型电路供赏析。如图1所示,上管MOS关断时候,桥臂中点电位下降,dv/dt通过下管的米勒效应在下管栅极负向串扰电压。上管开通时候,桥臂中点电位上升,dv/dt通过下管的米勒效应在下管栅极正向串扰ΔVgs。当ΔVgs>Vgs(th),上下功率管桥臂直通,造成器件损坏。同样原理,下管开通和关断也会在上管栅极分别造成正向和负向串扰。
图1 桥臂电路中栅极串扰示意图
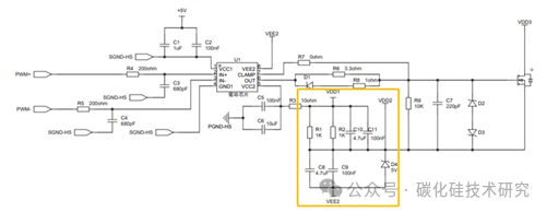
另外,SiC MOSFET的开启阈值电压随温度的升高而下降。因此,在栅极串扰作用下,高温下器件栅极串扰电压造成桥臂直通的风险进一步加大。因此,为防止SiC MOSFET的误导通,通常需要负压驱动。但是,目前大部分驱动芯片不支持负压驱动。本文将推荐两种驱动电路方案,基于单电源驱动芯片就可以实现负压关断。图2为基于单电源驱动芯片的驱动电路方案一。VDD1电源通过电阻R1//R2给电容C8//C9充电,电容两端电压快速上升到D4反向击穿电压以后,D4的两端电压稳定,负压VDD2随之建立。VDD1对地PGND-HS的电压幅值大小等于正向驱动电压幅值和关断负压绝对值之和。驱动芯片6脚输出PWM驱动信号。R6为开通电阻,R6//R8为关断电阻。SiC MOSFET的栅极通过驱动芯片内部集成上拉开关管接到芯片电源(VDD1)或者下拉开关管接到芯片地(PGND-HS)。D4的稳压值选择取决于驱动负压大小。安徽芯塔电子第二代SiC MOSFET典型关断负压为-5V,因此D4稳压值的选取5V,例如VISHAY PTV4.7B(D0-220A封装,Vz=5V)。根据稳压管推荐的反向工作电流来计算限流电阻R1和R2。选取Iz=40mA,那么R1//R2=(25V-5V)/40mA=500 ohm。经计算R1和R2消耗功耗0.8W,可以选取两个1Kohm/1W SMD电阻(封装为2512)并联。
图2 负压关断驱动电路(方案一)
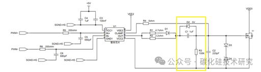
在某些应用场景下,辅助电源无闭环电压控制,VDD1电源瞬态过压很高。这种工况下限流电阻和稳压管的功耗需要仔细核算,避免器件过热损坏。图2的驱动方案中,VDD1辅助电源一旦有输出,负压VDD2瞬间就可以建立。换而言之,负压VDD2可以在PWM驱动信号使能之前建。因此,SiC MOSFET的每个开关周期都是负压关断,驱动可靠。图3的驱动电路方案二是利用电容C1实现负压关断。C1比SiC MOSFET输入电容要大很多,以确保最长的关断时间内,C1在放电的情况下仍旧可以提供足够的负压。只有在PWM驱动信号使能条件下,VDD1通过驱动芯片内部上拉管子给C1充电。由于C1两端电压建立需要若干个开关周期。因此,SiC MOSFET在最初始的若干个PMM周期关断负压不足,如图4所示。开关频率越高,C1充电到稳定负压的时间越长,负压关断不足的PWM周期数越多,驱动串扰隐患加剧。
图3 负压关断驱动电路(方案二)
C1电容两端负压建立时间和电压纹波受开关频率和占空比的影响。C1电容增加,电容两端电压纹波减小,可是负压建立时间延长。因此,根据具体开关频率和占空比变化范围,可以优化电容C1和电阻R3,调节充放电时间常数,以平衡负压建立时间和电压纹波两个性能指标。基于图3的驱动电路,利用LTspice对电路进行仿真以优化电路参数。栅极驱动信号和C1电压仿真结果如图4和图5所示。在开关频率100KHZ和0.1占空比工况下,电容C1两端负压40us左右(大概5个PWM周期)就建立起来,电容C1在一个开关周期内纹波电压0.1V。总上所述,开关频率过高的时候,电路方案二不建议使用。保持同样100KHz开关频率,当占空比提升到0.9时候,电容C1两端负压3us-4us就建立起来,如图5所示。
图4 栅极驱动信号和C1电压仿真结果(开关频率100KHZ,占空比0.1)

图5 栅极驱动信号和C1电压仿真结果(开关频率100KHZ,占空比0.9)
从两种上述电路负压关断驱动方案的分析对比可知,两种电路方案成本相当,但第一种方案可以实现全PWM开关周期的额定负压关断,在SiC MOSFET驱动中使用更普遍。SIC MOS管的负压关断技术是确保这些高性能器件在各种应用中可靠工作的关键。尽管实施这一技术可能涉及一些挑战,但其带来的系统稳定性和效率的提升使得这一技术成为电力电子领域的一个重要发展方向。随着技术的不断进步和成本的降低,预计负压关断技术将在未来的SIC MOS管应用中得到更广泛的应用。声明:此文部分内容取自网络素材,文中观点仅供分享交流,仅为传递信息为目的,若有来源标注错误或如涉及版权等问题,请与作者联系,将及时更正、删除,谢谢。